今天是:
学校主页
搜索
首页
本馆概况
本馆简介
组织机构
入馆指南
开放时间
入馆须知
馆内布局
规章制度
图书分类
馆藏信息
书目检索
随书光盘
远程访问
读者服务
QQ咨询
邮箱咨询
公众号
首页
>
动态
>
新闻
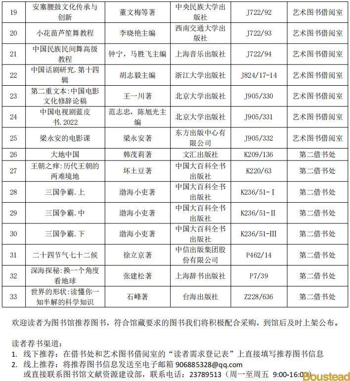
读者推荐图书到馆通知(2023年第4期)
日期:2023-09-06 16:42:31 作者: 来源: 浏览量:
46
操作>>
上一篇:
“文明阅览、拒绝占座”倡议书
下一篇:
2023年6月新书通报
返回首页
关闭页面